<【配资平台开户炒股】>金亚科技或成 A 股第二例欺诈退市股,远离有*无 ST 公司【配资平台开户炒股】>
对于一个简称有*却没有ST的公司,好奇真的会害死猫。
一句来自时报君的忠告:对于一个退市可能性极大并且不可能再重新上市的股票,远离它!不管它是10个、20个、还是30个跌停,都不要买。
又一欺诈发行案例来了!继欣泰电气之后,金亚科技有可能成为A股第二例因欺诈发行股票被强制退市的公司。
证监会26日晚间发布公告称,通过调查发现,金亚科技为了达到发行上市条件,通过虚构客户、虚构业务、伪造合同、虚构回款等方式虚增收入和利润,骗取首次公开发行(IPO)核准。
与此同时,深交所已正式启动对金亚科技的强制退市机制,公司股票存在被暂停及终止上市的风险。
金亚科技涉嫌欺诈发行被移送公安机关
资料显示,金亚科技为创业板首批28家公司之一,令人唏嘘的是,这家元老级公司并没有作出表率。

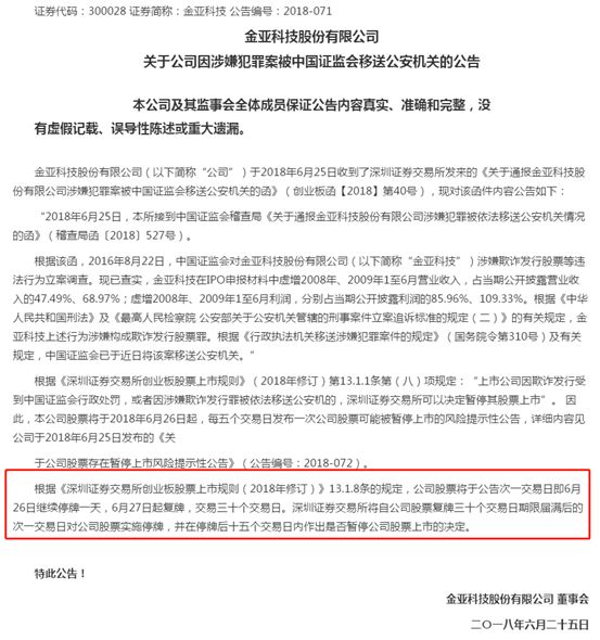
6月26日,证监会网站发布公告称,依法向公安机关移送金亚科技涉嫌欺诈发行犯罪等案件。
公告内容主要有以下重点。
1、证监会日前已依法对金亚科技2014年度报告虚假陈述给予60万元顶格罚款,对董事长、实际控制人周旭辉合计给予90万元顶格罚款,对多名直接责任人员给予处罚。
2、通过对金亚科技涉嫌欺诈发行等违法犯罪问题进行全面查处,证监会发现,金亚科技为了达到发行上市条件,通过虚构客户、虚构业务、伪造合同、虚构回款等方式虚增收入和利润,骗取首次公开发行(IPO)核准。其中2008年、2009年1月至6月虚增利润金额分别达到3736万元、2287万元,分别占当期公开披露利润的85%、109%。上述行为涉嫌构成欺诈发行股票罪。
3、金亚科技和相关人员还存在伪造金融票证、挪用资金以及违规披露、不披露重要信息等犯罪嫌疑。
4、证监会还对金亚科技IPO保荐机构、证券服务机构及其从业人员的执业行为进行全面调查。初步查明,保荐机构联合证券、审计机构广东大华德律会计师事务所、法律服务机构天银律师事务所涉嫌出具含有虚假内容的证明文件。
也就是说,继欣泰电气之后,金亚科技极有可能成为A股第二例因欺诈发行股票被强制退市的公司。

对此,深交所随后也将作出是否暂停公司股票上市决定。

数据显示,截至2018年一季度末,金亚科技的股东户数为4.3万,前十大股东中,没有基金等机构身影。

其中,控股股东周旭辉目前持有公司27.98%的股份,二股东王仕荣也持有金亚科技超过5%的股份。

金亚科技会怎么走?若退市将经历七个步骤
作为A股首只因欺诈发行被退市的股票,已经阔别A股10个月的欣泰电气,或将成为金亚科技的前车之鉴。以下是欣泰电气收到证监会立案调查结果复牌至退市的走势。

根据公告,金亚科技将于周三复牌,届时公司简称将变为*金亚,一字跌停将是大概率事件。但需要注意的是,当时*欣泰首日发生了意外:退市已是铁板钉钉的它居然成交超过4000万元!

据说,除了大家都心照不宣“里面的资金左右换手,能骗几个是几个”的原因之外,还有一些买入原因十分匪夷所思,为了不让悲剧重演,我们来回顾下:
传言有人获取了券商的短信推送列表,然后用伪基站发送信息让人申购。有投资者误认为是新股申购。

投资者误认为复牌当天是退市整理期,尝试挂单不小心成交。
王小五
我买到欣泰电气了
李小男
啊?
王小五
今天欣泰不是进入退市整理期嘛,我听说买退市整理期的股票要2年股龄,50万资金。
李小男
呃?
王小五
我想反正我也没50万,就试试看能不能买
李小男
然后呢
王小五
然后就成!交!了!
李小男
果然不作死就不会死
王小五
这到底是怎么回事啊
李小男

谁告诉你今天是退市整理期?今天是正常复牌交易,没有买入门槛的。
所以,27日*金亚是正常复牌交易,没有买入门槛,谁都可以买卖,千万不要手贱!
按照欣泰电气的例子,如果金亚科技进入退市流程,将经历以下七个步骤:
(1)金亚科技收到证监会处罚决定(已披露);
(2)公司股票复牌交易30个交易日(6月27日至8月8日),当前即将进入这一阶段;
(3)8月9日起停牌,深交所在15个交易日作出股票暂停上市的决定;
(4)公司等待中国证监会作出行政处罚决定之日起一定期限届满;
(5)深交所作出股票终止上市的决定;
(6)公司股票进入退市整理期,公司股票复牌交易30个交易日(这个时候才是2年以上经验,50万以上资金门槛);
(7)退市整理期结束的次一交易日,深交所对公司股票予以摘牌,上市公司股票终止上市。
深交所表示,将持续做好对金亚科技市场舆情的分析研判工作、股票交易的实时监控工作;持续做好投资者咨询等工作金亚科技2025复牌,督促各方履行相关义务,切实保护投资者合法权益。
10问10答厘清谜团
金亚科技虽然目前被押上了刑场,但理论上讲,没砍头之前都是活的,在此之前,时报君带你一一厘清有关疑问。
1、 一家创业板公司要退市,大致会经历几个阶段?
5个阶段,按时间先后分别为:暂停上市、强制终止上市、退市整理期、摘牌、进入股转系统。创业板退市流程与主板、中小板不一样,创业板的退市流程中无风险警示期,触发相关条件后直接进入暂停上市阶段,而主板和中小板在暂停上市前都有风险警示期。
2.金亚科技何时复牌?
金亚科技公告称,公司股票于6月27日复牌,交易时间为30个交易日。
3.金亚科技复牌后简称及代码有无变化?
复牌后,金亚科技券简称将调整为“*金亚”,证券代码不变。
4.复牌后股票是否有涨跌幅限制?
退市整理期股票价格的日涨跌幅限制比例不变,即10%。
5.金亚科技一旦退市后,有无机会再度上市?
没有。一是“欺诈发行”这一违法行为具有不可纠正、不可消除影响的特征。二是创业板个股退市后无重新上市安排。
6.一般投资者能参与退市整理期股票吗?
个人投资者买入退市整理股票的,应当具备2年以上的股票交易经历,且以本人名义开立的证券账户和资金账户内的资产(不含通过融资融券交易融入的证券和资金)在人民币50万元以上。
但是,27号复牌的金亚科技,并不是退市整理期金亚科技或成 A 股第二例欺诈退市股,远离有*无 ST 公司,谁都可以买的。它尚未进入暂停上市阶段,更未进入强制终止上市阶段,离进入退市整理期还远着呢。
7.不幸踩中退市股票,一定意味着亏损吗?
亏损概率100%。
8.谁来赔偿?怎么赔?
按照欣泰电气的先例,当时其保荐券商兴业证券设立了5.5亿元先行赔付专项基金,金亚科技可能也有此安排。
怎么判断能不能赔,赔多少?
在业绩造假被发现前买入并在被发现前卖出,不赔;
在被发现前买入,被发现后才卖出或继续持有,赔;
在被发现后买入,不管卖不卖,不赔。
如何赔:
A、参考实际发生的亏损金额,这是基准,不会超过这个标准;
B、扣减市场风险因素所致损失。(市场风险因素没公布详情,市场预计一般是扣减同期创业板指数的跌幅,比如买金亚科技亏了50%,同期创业板跌了20%,那就赔30%)
9、 金亚科技是否可以申诉?
可以。公司如对交易所作出的暂停上市、终止上市决定不服,可以在收到交易所决定15个交易日内申请复核;交易所在收到复核申请后5个交易日内作出是否受理决定;如受理,在受理复核申请后30个交易日内作出维持或撤销暂停上市、终止上市决定,该决定为终局决定。
10、 导致创业板公司退市原因有哪些?
原因很多,一家公司只有进入强制终止上市阶段,才意味着这家公司确定是退市。一家公司之所以会被强制终止上市,多是由于此前导致其暂停上市的因素继续出现恶化,或未能在规定时间内消除。
而创业板公司被暂停上市的原因,大致可归为如下几类:
A、 财务报告原因:
如最近连续三年亏损、最近一个会计年度净资产为负、最近两个会计年度年报均被否或无法表示意见、财务报告被证监会或交易所责令改正但公司未在限期内改正、在法定披露期限届满之日起两个月内仍未披露年报或半年报。
B、 违法违规原因:
因欺诈发行受到中国证监会行政处罚,或者因涉嫌欺诈发罪被移送公安机关;因重大信息披露违法受到中国证监会行政处罚,或者涉嫌违规、不披露重要信息罪被移送公安机关。
C、 股权分布原因:
公司股权分布或者东人数不具备上市条件。
对于被暂停上市的创业板公司,只有导致暂停上市的相关因素在下一个会计年度继续恶化或未在规定时间消除,才会进入强制终止上市阶段,反之,就能在暂停上市期满后直接恢复上市。
最后说一句:不要买!这些年被强制退市的股票,还没有谁重新回来的!最有希望的创智和长航,也还在路上。










